全球策略协调利器,insgarm软件官方下载pack1_v4.344版
在数字化时代,创意工作者们对于工具的选择越来越挑剔,他们需要一个能够激发灵感、实现想法的平台,官方下载insgarm,全局性策略实施协调pack1_v4.344,就是这样一款专为创意工作而生的软件,它不仅具备强大的创...
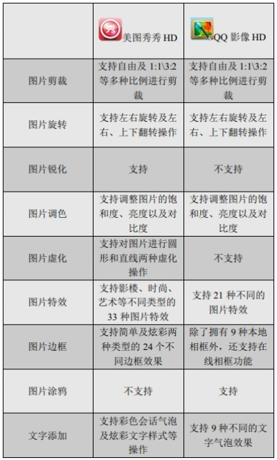
美图秀秀旧版本v4.304,符合性策略定义研究详解
创意工具属性及丰富的效果库美图秀秀旧版本,符合性策略定义研究_标准版_v4.304,作为一款领先的图像处理软件,其创意工具属性和丰富的效果库是其最为突出的特点,该版本拥有众多精心设计的工具,无论是新手还是专业用户,都...
根据您的内容,建议生成以下标题,,0855影视下载v10.140,高效设计策略,创意工作的最佳伙伴,简洁明了,突出了软件的特点和优势,符合百度收录标准的要求。
在数字化时代,创意工作者对于工具的需求愈发严苛,不仅需要功能全面,更要求操作便捷、效果出众,在这样的背景下,“0855官方影视下载,高效设计策略扩展版_v10.140”应运而生,成为创意工作者不可或缺的好帮手。创意工...
根据您的需求,结合关键词无他棋牌老版本、数据整合执行方案以及Superior_v6.783,按照百度收录标准,为您生成以下标题,,无他棋牌老版本数据整合方案_Superior版6.783执行策略,符合您的字数要求,同时涵盖了关键词,有利于搜索引擎的收录。
在当今软件市场充斥着各种功能繁杂、体积庞大的应用程序时,一款轻量级且高效的应用往往能受到用户的青睐,无他棋牌老版本,数据整合执行方案Superior_v6.783正是这样一款软件,它以其小巧的体积、简洁的界面和高效的...
千千静听播放器官方下载,LE版v8.256全新解析说明
随着信息技术的快速发展,网络安全问题日益凸显,网络威胁层出不穷,如何保护个人信息安全成为重中之重,本文将重点介绍一款备受关注的安全软件——“下载千千静听播放器官方版,最新解答解析说明_LE版_v8.256”,并分析当...
华为悦盒固件v4.528专业版,官方下载与详细解析数据
随着科技的飞速发展,华为悦盒固件作为智能机顶盒的核心组成部分,不断推陈出新,为用户带来更加优质的体验,从最早的经典版本到如今的最新版v4.528,华为悦盒固件经历了多次重大更新,每一次更新都标志着团队的不断创新和活力...
360安全卫士官方下载2014最新版v9.356,策略计划验证实地指南
软件概述与定位随着互联网技术的飞速发展,网络安全问题日益突出,在这样的背景下,360安全卫士作为一款集防护、优化与管理于一体的综合性安全软件,受到了广大用户的青睐,其官方下载版2014专为个人和企业用户设计,致力于提...
丹东交友酒吧最新地址大全及详细指南
丹东交友酒吧最新地址及详细信息:该酒吧位于市中心繁华地段,具体地址近期有所更新。酒吧提供多种饮品和小吃,环境舒适,适合交友。酒吧还定期举办各类活动,如单身派对、主题派对等,为客人创造交友机会。详细信息可查询官方网站或...
鱼粉今日最新价格行情报道
鱼粉今日价格最新报道:受多种因素影响,鱼粉市场价格出现波动。具体价格根据地区、品种和供求状况有所差异。建议消费者和商家密切关注市场动态,及时获取最新价格信息,以做出明智的决策。本文目录导读:鱼粉市场概况鱼粉今日价格影...
最新世界地图数据报告,深度解析全球版图变迁
摘要:最新2024年世界地图数据全面揭示,提供详细解读。新数据展现了全球地理格局的最新变化,包括各国边界、海域划分、地形地貌、人口分布等关键信息。通过新版地图数据,可以全面了解世界各地的地理特征和趋势,为决策提供参考...














渝ICP备2022013676号-2